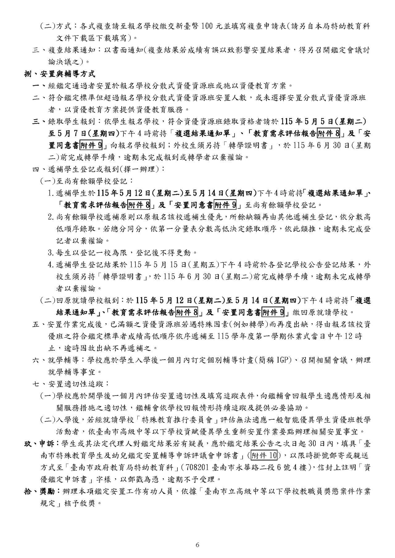
建興資優班考試時間 初試:115年1月24日,複試:115年3月7日、3月8日【請點我】 小二升小三/四升五插班 資優班考試時間 初試:115年3月28日(六),複試:115年4月25日(六)【請點我】 114年台南一中及台南女中榜單出爐!【請點我】 114年考取台南一中及台南女中數理、語文資優班榜單!!【請點我】 新班招生!升國二資優理化班【請點我】 新班招生!升國二理化班 【請點我】 114年中央考取建興資優班榜單出爐!!【請點我】 114年中央考取南一中科學班榜單出爐!!【請點我】 114年夏令營熱烈招生中!【請點我】 114年中央考取永福、成功資優班榜單出爐!!【請點我】 各年級課程熱烈招生中!!【請點我】 113年考取台南一中及台南女中數理、語文資優班!!【請點我】 賀!中央學子 小四 鄭品謙 全民英檢初試檢定合格 【請點我】 113年中央考取永福、成功資優班榜單出爐!!【請點我】 113年中央考取台南一中及台南女中榜單出爐!!【請點我】 113年中央考取建興資優班榜單出爐!!【請點我】

最新消息

115年 小二升小三/四升五插班 資優班考試簡章

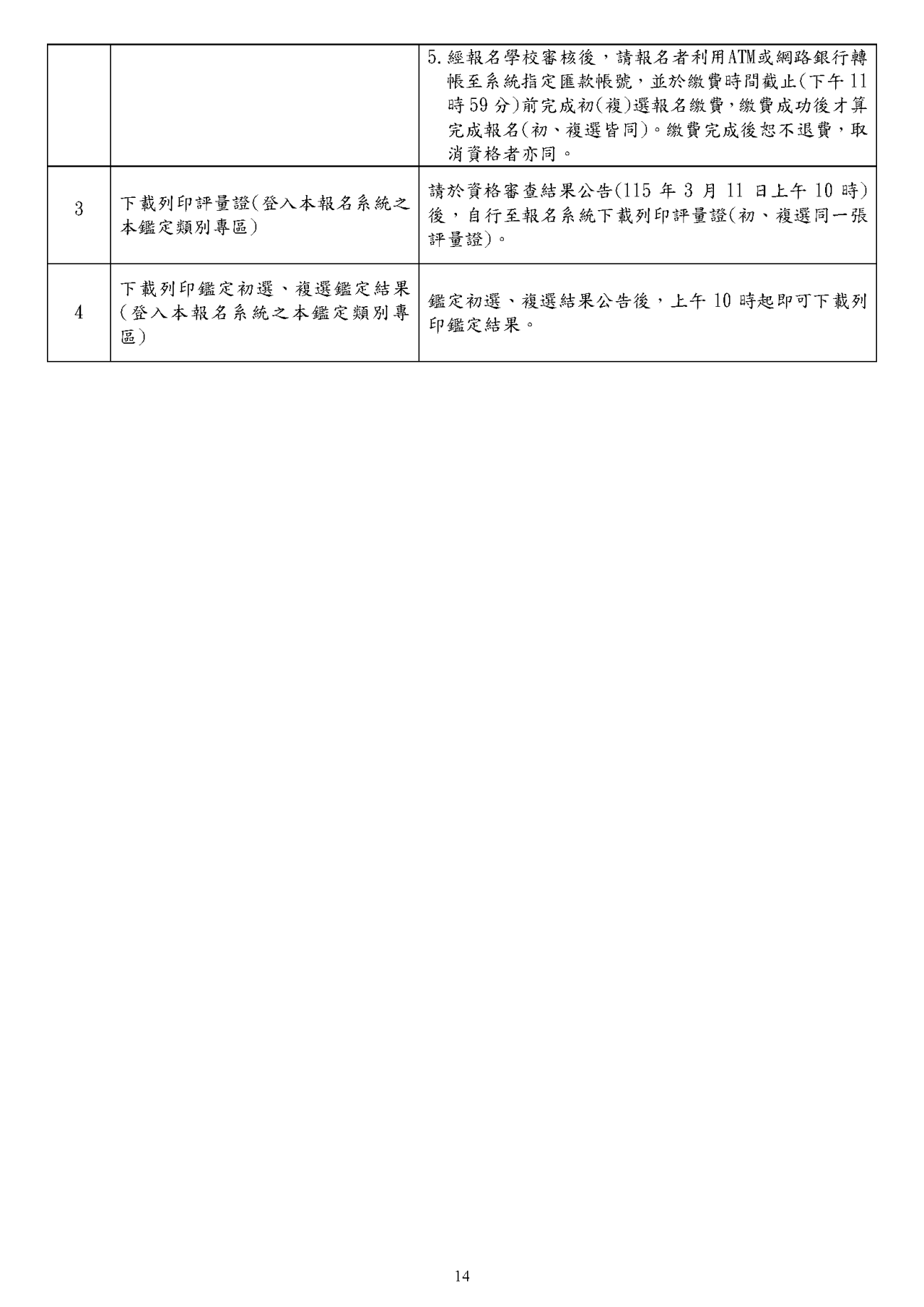
分享到

初試報名115年3月2日(星期一)上午9時起至3月6日(星期五)下午4時止,初試日期115年3月28日(星期六)
複試報名115年4月1日(星期三)4月7日複試日期115年4月25日(星期六)


台南市教育公告

https://bulletin.tn.edu.tw/ViewDetail.aspx?Bid=-1&bbid=273466

考試簡章檔案下載

點此下載